
Contents
2 COMPLAINT MANAGEMENT PROCESS
2.1 STAGE 1 – RECEIVING THE COMPLAINT
2.1.3 Environmental Complaint Received from EPD
2.1.4 Environmental Complaint Received from Other Channels. 4
2.2 STAGE 2 – ASSESSING THE COMPLAINT
2.2.1 Screening and Referring the Complaint
2.2.2 Acknowledgement Receipt of the Environmental Complaint 5
2.3 STAGE 3 – INVESTIGATING THE COMPLAINT
2.4 STAGE 4 – RESOLVING THE COMPLAINT
2.4.1 Deciding on the Appropriate Action(s)
2.4.2 Preparing the Complaint Investigation Report
3 INDEPENDENT / EXTERNAL REVIEW
Appendix
Appendix
A – Environmental Complaint Handling Flow Chart
Appendix B – Dedicated Complaint Hotline for the Project –
Operation Flow Chart
The purpose of this plan prepared by Bouygues – Dragages (1201) Joint Venture (BDJV) is to timely response to complaints if any in accordance with the Condition 2.1 of the Environmental Permit No. EP-519/2016 dated 9 August 2016.
The Complaint Management Plan (CMP) shall include a dedicated complaint hotline and an email channel for timely response to complaints.
The works to be executed under the Entrusted Works involve the following:
a) Construction of Road L31 and associated works
b) Construction of Yu Tung Road footbridge lift
Roles and responsibilities of parties involved in this Plan are shown in Table 1.1 below.
Table 1.1 - Roles and responsibilities of relevant parties
|
Relevant Party |
Roles and Responsibilities |
|
CEDD/MTRC |
The CEDD, as the project proponent, bears the overall responsibility for the project, and has to assure that the CMP is issued and followed by all the relevant parties of the project. |
|
Environmental Team (ET) |
The ET is responsible for consulting and reviewing the proposed remedial measures, carrying out additional monitoring and audit, and recording the findings as part of the EM&A process. |
|
Independent Environmental Checker (IEC) |
The IEC is responsible for auditing the complaints handling, investigation, reporting process and the effectiveness of mitigation measures implemented by the Contractor. |
|
The Contractor / BDJV |
The Contractor / BDJV is responsible for setting up and managing the dedicated complaint hotline and email channel. BDJV has the primary responsibility for implementing the required mitigation measures and ensuring their works comply with all environmental legislation and the EP requirements as well as any additional conditions specified in the works contract. BDJV is responsible for implementing all mitigation measures, corrective actions or any additional measures required to address relative environmental complaints. |
Following is the process for complaint handling:

Details of each of the stages in the handling process are described in the following sections. A detailed environmental complaint handling flow chart is shown in Appendix A.
BDJV to establish a dedicated complaint hotline for receiving public comments as shown below which are also available on the project website.
Dedicated Complaint Hotline Number: 2993 3333
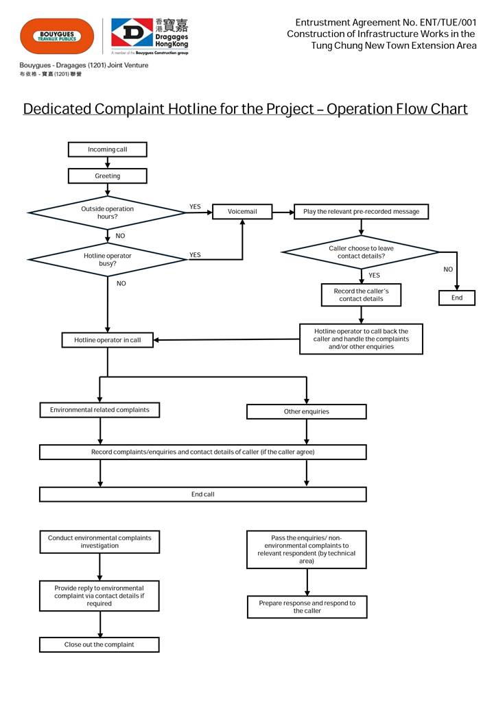
All calls will be received and recorded by BDJV during operation hours. The operating hours of the hotline are from 08:30 to 17:30, Monday to Saturday except public holidays during the construction period. Any missed calls due to the line are busy or the call is received outside the operating hours will be directed to a voicemail system where callers can leave their contact details for BDJV to return calls. The operation flow chart for the hotline is shown in Appendix B.
BDJV to set up a dedicated email channel for receiving comments raised by the public. The email address is provided below.
Email Address: newprojects@mtr.com.hk
Members of the public may choose to submit complaints on the project to EPD via EPD’s general environmental complaint channel. All complaints referred to the ET from EPD will be recorded by BDJV and a reply will be issued to EPD to confirm receipt of the complaint.
Environmental complaints may also be received from other communication channels such as via the Community Liaison Group (CLG) and Professional Liaison Group (PLG) or referred from other sources. For any queries or comments received from CLG / PLG members during CLG / PLG meetings, will be responded in the meetings or in subsequent CLG / PLG meetings. For any other non-written complaints, the complainant will be referred to the dedicated complaint hotline and / or email channel for registering their complaint.
BDJV maintains a register and records on all environmental complaints. The register shall be provided to ET and IEC. A unique reference number shall be created to help track the complaint. The reference number shall be created according to the date (yyyy/mm/dd), “1201” for the last four digits of this contract number and the complaint case number. An example of the complaint reference number is shown below:
Reference number for complaint received on 31 October 2025: 20251031/1201/001
The register includes but is not limited to the following:
v Details of the complaint received;
v Details of the complainant (if known);
v Description of the complaint;
v The relevant parties for referring the complaint; and
v Details of the responses and actions required / taken.
Once a complaint is received, it must be logged, defined and categorized as soon as possible, before referring to the appropriate party. Table 2.1 lists the relevant parties for referring the complaints and other enquiries or suggestions.
Table 2.1 – Guideline for Referring Complaints and other Enquiries or Suggestions
|
Type |
Description |
BDJV to refer cases to |
|
|
Environmental related |
Complaints |
Complaint about environmental issues / compliance with the construction works or site activities (e.g. dust pollution, construction plant emissions, construction noise, effluent discharge, suspended solid, oil and chemical spillage) |
BDJV notifies ET, IEC, and CEDD/MTRC |
|
Enquiries and Suggestions |
Enquiries / suggestions about environmental issues of the construction works or site activities |
CEDD/MTRC |
|
|
Non-environmental related |
Complaints, enquiries and suggestions about the project that are not environmental-related. |
CEDD/MTRC |
|
|
Project non-related |
Complaints or enquiries that are not related to the project. |
CEDD/MTRC |
|
Where a return postal address, fax number / or email address of the complainant is provided, BDJV shall issue an interim reply within 3 working days to acknowledge receipt and notify the complainant of the referral of their complaint to other relevant parties where appropriate.
As illustrated in Figure 2.1 below, the starting point for complaint investigation is to collect all relevant information. Based on the details of the complaint received, BDJV should collect the required information from the relevant parties, including details related to the construction activities and site conditions that may have a bearing on the complaint, as well as the mitigation measures currently implemented on site. During the complaint investigation work, BDJV shall provide all necessary information for the completion of investigation report, and the ET should also review the relevant environmental monitoring data of nearby monitoring stations to ascertain if there are associated changes or environmental exceedances that may be linked to the complaint.
To verify the information obtained and whether
the source of the problem is actually due to the construction activities of the
project, the ET should conduct site visit with Contractor(s) and actively check
for the source of the problem, and whether the relevant mitigation measures
have been properly implemented by the Contractor. The ET should also check the
effectiveness and adequacy of the existing mitigation measures implemented.
Figure 2.1: Investigation
Stage Process Flow Chart

Based on the findings of the complaint investigation described in Section 2.3, appropriate action(s), if any, should be recommended by the ET. The relevant action(s) depends on the findings of the complaint investigation and might include the following:
v Corrective actions on mitigation measures implemented by BDJV;
v Recommendations for additional mitigation measures in consultation with the ET, IEC and CEDD; and
v Additional site visits and environmental monitoring to verify the updated situation and the effectiveness of the additional mitigation measures / corrective actions, if required.
If the mitigation measures are identified as required during the investigation by the ET, BDJV should promptly carry out the mitigations.
For every environmental complaint that is confirmed to be valid and due to the project’s construction activities, the ET shall compile an environmental complaint investigation report containing all the relevant information and response from the relevant parties and the follow-up actions taken.
The key areas to be covered in the environmental complaint investigation report includes but is not limited to the following:
v Description of the complaint such as received channel, date, time, location, complaint circumstances etc.;
v Details of the complaint such as name, contact number, email etc. (if known);
v Details of the information from BDJV and the investigation findings;
v Details of the mitigation measures, additional monitoring and follow-up actions where applicable; and
v Recommendations to prevent re-occurrence of similar complaints.
If the complaint is referred from the EPD, an interim report on the status of the complaint investigation and follow up actions shall be submitted to the EPD by BDJV as per EM&A Manual. The final complaint investigation report shall be certified by the ET and verified by the IEC and sent to CEDD for information before submission to EPD. The ET will record the details of the complaint, results of the investigation, subsequent actions taken to address the complaint and updated situation, including the effectiveness of the remedial measures, supported by regular and additional monitoring results in the monthly EM&A reports.
Independent audit of the complaint investigation process and the report will be conducted by the IEC. The IEC will also audit and verify the effectiveness of the existing and any additional mitigation measures implemented to minimize re-occurrence of similar complaints.
Upon final acceptance of the environmental complaint investigation report, the CEDD/MTRC shall provide a written response to the complainant (except in cases where the complaint is referred from EPD) and update the record with details of the complaint investigation, follow-up actions and other relevant information of the complaint in the complaint logbook. The time taken to investigate a complaint depends on the circumstances involved and would be different for each individual case. However, a reply would be provided within 3 weeks from the receipt of the complaint and will be provided with an update of the investigation. The complainant would also be given the investigation results when available. The Contractor shall provide the correspondence with complainants to MTRC/CEDD for vetting at least 7 days before they are formally issued. For cases where the complaint is referred from EPD, the ET shall provide the final complaint investigation report (certified by the ET and verified by the IEC) to EPD for their reply to the complainant.
The ET shall also summarize the status of
complaints received, including investigation findings and follow-up actions
taken, in the monthly EM&A reports, which are subject to review and
verification by the IEC.
Environmental Complaint Handling
Flow Chart

Dedicated Complaint Hotline for
the Project – Operation Flow Chart
