
2 COMPLAINT MANAGEMENT PROCESS
2.1 STAGE 1- RECEIVING THE COMPLAINT
2.2 STAGE 2- ASSESSING THE COMPLAINT
2.3 STAGE 3- INVESTIGATING THE COMPLAINT
2.4 STAGE 4- RESOLVING THE COMPLAINT
3 INDEPENDENT/ EXTERNAL REVIEW
|
|
|||
|
|
|||
|
|
|||
|
Guideline for Referring Complaints and other Enquiries or Suggestions |
|
||
|
|
|
|
|
|
|
|
||
|
|
|||
|
|
|||
Revision History
|
Rev. No. |
Issue Date |
Amendment Section |
Amended By |
|
1 |
10-11-2025 |
First submission |
Ting Chi Pan |
|
2 |
28-11-2025 |
Amend comments from RSS, ET & IEC |
Ting Chi Pan |
|
3 |
3-12-2025 |
Amend comments from RSS, ET & IEC |
Ting Chi Pan |
This Complaint Management Plan(CMP) describes the complaint management process by CREC Joint Venture(CREC JV) for Contract No. NL/2023/10 Tung Chung New Town Extension – Infrastructure Works at Tung Chung Valley, Yu Tung Road and Ma Wan Chung.
Pursuant to Condition 2.1 of the Environmental Permit (with Permit No. EP-519/2016) dated 9 August 2016 for the project under the Environmental Impact Assessment Ordinance, CREC JV is required to prepare and deposit a detailed CMP which include a dedicated complaint hotline and an email channel for timely response to the environmental complaints.
The works to be executed under the Contract involve:
(a) Site clearance (including, but not limited to, the demolition of the existing building structures);
(b) Village sewerage works and upgrading works;
(c) Roadworks (including, but not limited to, provision of run-in / out) at Yu Tung Road;;
(d) Construction of roads L22 and L24 (including, but not limited to, construction of bridges) with associated infrastructural and geotechnical works;
(e) Modification of downstream of Tung Chung Stream (including, but not limited to, demolition of an existing bridge, construction of temporary bridges and construction of bridge);
(f) Construction of sewage pumping stations at Ma Wan Chung and Tung Chung Valley North with associated geotechnical works;
(g) Tree felling, transplanting and compensatory planting works with associated landscaping works;
(h) Provision of attenuation & treatment ponds in Area 45E;
(i) Modification of sewerage network at Tung Chung Road;
(j) Ground investigation, geotechnical and building instrumentation monitoring works;
(k) Management, maintenance, operation and servicing of waterfront promenade and CLC buildings;
(l) Management, maintenance, operation and servicing of the Temporary Yard Waste Workshop;
(m) Associated civil, geotechnical, structural, building services systems, electrical and mechanical engineering and landscaping works;
(n) Implementation of environmental mitigation measures, environmental monitoring and audit programme for the works mentioned above; and
(o) Other works which are shown on the Drawings or specified in the Specifications.
Roles and responsibilities of parties involved in this Plan is shown in Table 1.1 below.
Table 1.1 Relevant Parties for Complaint Management
|
Relevant Party |
Roles and Responsibilities |
|
CEDD / Project Manager (PM) ARUP |
The CEDD, as the project proponent, bears the overall responsibility for the project, and has to assure that the CMP is issued and followed by all the relevant parties of the project. |
|
Environmental Team (ET) |
The ET is responsible for consulting and reviewing the proposed remedial measures, carrying out additional monitoring and audit, and recording the findings as part of the EM&A process. |
|
Independent Environmental Checker (IEC) |
The IEC is responsible for auditing the complaints handling, investigation, reporting process and the effectiveness of mitigation measures implemented by the Contractor. |
|
CREC JV |
CRECJV is responsible for setting up and managing the dedicated complaint hotline and email channel. CREC JV has the primary responsibility for implementing the required mitigation measures and ensuring their works comply with all environmental legislation and the EP requirements as well as any additional conditions specified in the works contract. CREC JV is responsible for providing all necessary input / information to the ET as part of the complaint investigation process. CREC JV is also required to implement all mitigation measures, corrective actions or any additional measures required to address relative environmental complaints. |
Following is the process for complaint handling.

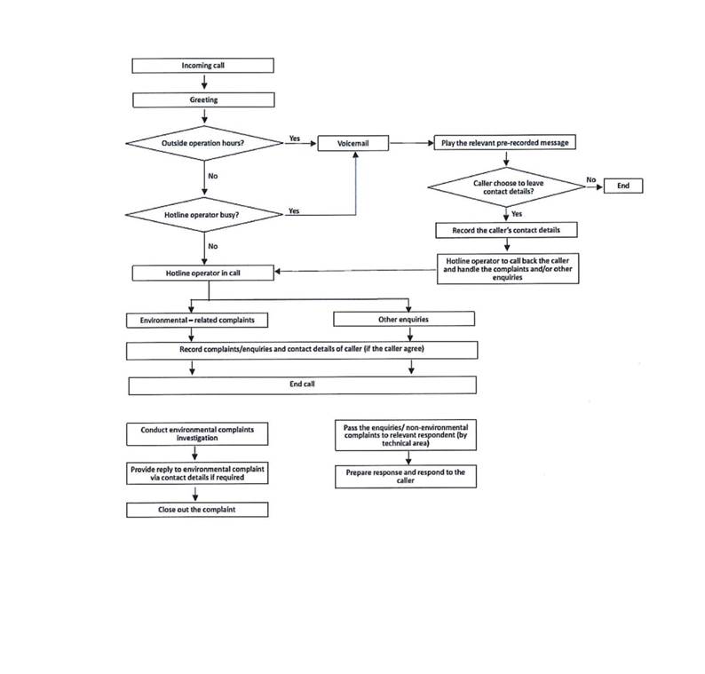
2.1.1 Complaint Hotline
CREC JV establishes a complaint hotline for receiving public comments as shown below which is also available on the project website.
Hotline Number: 9326 1161
All calls will be received and recorded by CREC JV during operation hours. The operative hours of the hotline are from 08:30 to 17:30, Monday to Saturday except public holiday during the construction period. Any missed calls due to the line is busy or the call is received outside the operating hours will be directed to a voicemail system where callers can leave their contact details for CREC JV to return calls. The operation flow chart for the hotline is shown in Appendix B.
2.1.2 Email
CREC JV set up an email channel for receiving comments raised by the public. The email address is provided below.
Email Address: general.enquiry@tcw.c5c6.hk
2.1.3 Environmental Complaint Received from EPD
Members of the public may choose to submit complaints on the project to EPD via EPD’s general environmental complaint channel. All complaints referred to the ET from EPD will be recorded by CREC JV and a reply will be issued to EPD to confirm receipt of the complaint.
2.1.4 Environmental Complaint Received from Other Channels
Environmental complaints may also be received from other communication channels such as via the Community Liaison Group (CLG) and Professional Liaison Group (PLG), or referred from other sources. For any queries or comments received from CLG / PLG members during CLG / PLG meetings, will be responded in the meetings or in subsequent CLG / PLG meetings. For any other non-written complaints, the complainant will be referred to the dedicated complaint hotline and / or email channel for registering their complaint.
2.1.5 Record Keeping
CREC JV maintains a register and records on all environmental complaints. The register shall be provided to ET and IEC. A unique reference number shall be created to help track the complaint. The reference number shall be created according to the date (yyyy/mm/dd), “10” for the last two digits of this contract number and the complaint case number. An example of the complaint reference number is shown below:
Reference number for complaint received on 10 Nov 2025: 20251110/10/001
The register includes but is not limited to the following:
Ø Details of the complaint received;
Ø Details of the complainant (if known);
Ø Description of the complaint;
Ø The relevant parties for referring the complaint; and
Ø Details of the responses and actions required/ taken.
2.2.1 Screening and Referring the Complaint
Once a complaint is received, it must be logged, defined and categorised as soon as possible, before referring to the appropriate party. Table 2.1 lists the relevant parties for referring the complaints and other enquiries or suggestions.
Table 2.1 Guideline for Referring Complaints and other Enquiries or Suggestions
|
Type |
Description |
CREC JV to refer cases to |
|
|
Environmental related |
Complaints |
Complaint about environmental issues/ compliance of the construction works or site activities (e.g. dust pollution, construction plant emissions, construction noise, effluent discharge, suspended solid, oil and chemical spillage) |
CREC JV notify ET, IEC and PM |
|
Enquires and Suggestions |
Enquiries / suggestions about environmental issues of the construction works or site activities |
PM |
|
|
Non-environmental related |
Complaints, enquiries and suggestions about the project itself that is not environmental-related. |
PM |
|
|
Project unrelated |
Complaint or enquiry not related to the project. |
PM |
|
2.2.2 Acknowledging Receipt of the Environmental Complaint
Where a return postal address, fax number and / or email address of the complainant is provided, CREC JV shall issue an interim reply within 3 working days to acknowledge receipt and notify the complainant of the referral of their complaint to other relevant parties where appropriate.
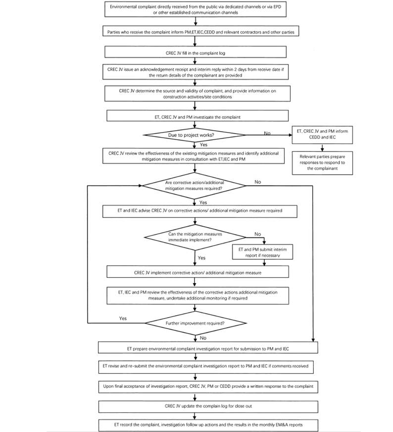
As illustrated in Figure 2.1 below, the starting point for complaint investigation is to collect all relevant information. Based on the details of the complaint received, CREC JV should collect the required information from the relevant parties, including details related to the construction activities and site conditions that may have a bearing on the complaint, as well as the mitigation measures currently implemented on site. During the complaint investigation, CREC JV shall provide all necessary information for the completion of investigation report. The ET should also review the relevant environmental monitoring data of nearby monitoring stations to ascertain if there are any associated changes or environmental exceedances that may be linked to the complaint.
Based on the aforementioned information obtained, the ET shall assess whether the source of the problem is likely to be due to the construction activities of the project, and also ascertain which specific works sites and / or activities are the likely causes.
Figure 2.1: Investigation Stage
Process Flow Chart
2.4.1 Deciding on the Appropriate Action(s)
Based on the findings of the complaint investigation described in Section 2.3, appropriate action(s), if any, should be recommended by the ET. The relevant action(s) would depend on the findings of the complaint investigation and might include the followings:
Ø Corrective actions on mitigation measures implemented by CREC JV;
Ø Recommendations for additional mitigation measures in consultation with the ET, IEC and PM; and
Ø Additional site visits and environmental monitoring to verify the updated situation and the effectiveness of the additional mitigation measures / corrective actions, if required.
If the mitigation measures are identified as required during in the investigation by the ET, the contractor should promptly carry out the mitigations. PM should ensure that the measures have been carried out by CREC JV.
2.4.2 Preparing the Complaint Investigation Report
For every environmental complaint that is confirmed to be valid and due to the project’s activities, the ET shall compile an environmental complaint investigation report containing all the relevant information and responses from the relevant parties and the follow up actions taken.
The key areas to be covered in the environmental complaint investigation report includes but not limited to the followings:
Ø Description of the complaint such as received channel, date, time, location, complaint circumstances etc.;
Ø Details of the complainant such as name, contact number, email etc. (if known);
Ø Details of the information from the contractor and the investigation findings;
Ø Details of the mitigation measures, additional monitoring and follow up actions where applicable; and
Ø Recommendations to prevent re-occurrence of similar complaint.
If the complaint is referred from EPD, an interim report on the status of the complaint investigation and follow up actions shall be submitted to EPD by the contractor as per EM&A Manual. The final complaint investigation report shall be certified by the ET and verified by the IEC and send to CEDD for information before submission to EPD. The ET will record the details of the complaint, results of the investigation, subsequent actions taken to address the complaint and updated situation including the effectiveness of the remedial measures, supported by regular and additional monitoring results in the monthly EM&A reports.
Independent audit of the complaint investigation process and the report will be conducted by the IEC. The IEC will also audit and verify the effectiveness of the existing and any additional mitigation measures implemented to minimize re-occurrence of similar complaints.
Upon final acceptance of the environmental complaint investigation report, the PM/CEDD shall provide a written response to the complainant (except in cases where the complaint is referred from EPD), and update the record with details of the complaint investigation, follow up actions and other relevant information of the complaint in the complaint log-book. The time that would take to investigate a complaint depends on the circumstances involved and would be different for each individual case. However, the complainant would be contacted within 3 weeks from the receipt of the complaint and will be provided with an update of the investigation. The complainant would also be given the investigation results when available. For cases where the complaint is referred from EPD, the ET shall provide the final complaint investigation report (certified by the ET and verified by the IEC) to EPD for their reply to the complainant.
The ET shall also summarizes the status of complaints received, including investigation findings and follow up actions taken, in the monthly EM&A reports, which are subject to review and verification by the IEC.
(END)
Appendix A – Environmental Complaint Handling Flow Chart

Appendix B – Complaint Hotline for the Project – Operation Flow Chart
